Schrittmotor & Motorsteuerung

Schrittmotoren haben gegenüber den üblicherweise verwendeten Getriebemotoren  bei Vibraphonen den Vorteil, dass sie sehr viel weniger Gewicht haben und mit einer niedrigeren Versorgungsspannung von 12V betrieben werden können. Ihr  Nachteil liegt meist darin, dass durch den Schrittbetrieb Störgeräusche entstehen. 

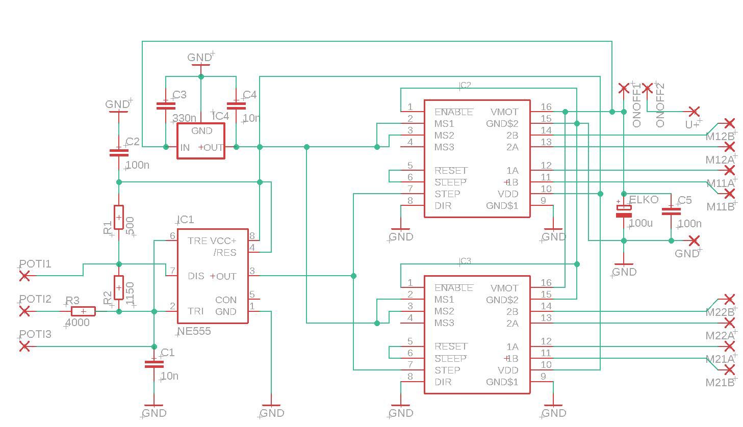
Ich habe daher für meine Steuerung Treiber verwendet, die über einen so genannten StealthChop eine deutliche Reduktion der  Störgeräuschanregung ermöglichen.

In Verbindung mit einem qualitativ hochwertigen Schrittmotor (Wantei  42BYGHW811) und einer elastischen Motoraufhängung konnte ich die Störgeräusche  des Motors sehr weitgehend reduzieren. Ganz verhindern kann man sie allerdings nicht, jedoch meist durch Einstellen der Steuerung zu wenig oder gar nicht genutzten Drehzahlen hin verschieben. 

Meine Steuerung ist in der Lage zwei Schrittmotoren gleichzeitig synchron anzusteuern, da ich für meine Faltrahmen je einen Motor pro Resonanzrohrreihe nutze. Über die beiden Jumper kann für jeden Motor die Drehrichtung definiert  werden.

.

Platinen können bei mir angefragt werden, solang mein Vorrat reicht: wyndorps@web.de
Die Bestückung der Platine ist unten in einzelnen Bildern mit Angabe möglicher Links für die Beschaffung der Komponentenangegebn.

Schaltplan der Motorsteuerung
Teileliste der Motorsteuerung